1568-1648 - Guerre des quatre-vingts ans ou Révolte des Pays-Bas contre la domination espagnole 1609-1621 - suivie par la Trêve des Douze ans
Les maîtres de forges soignent leur avenir et deviennent propriétaires
A la fin du XVIème siècle, quelques maîtres de forges avisés reprennent les usines de forges et les réseaux sociaux qu’ils créent leur permettent des alliances, ils finissent par engendrer des dynasties. Ils ont presque tous une histoire intéressante, entrepreneurs, combatifs, opportunistes, stratèges, ils feront croître leurs forges et leur actions s’entremêlent à la Grande Histoire, je souhaite partager ici une partie de leurs trajectoires avec vous.
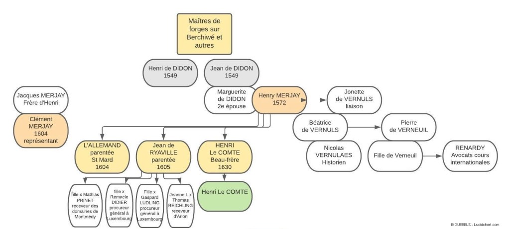
Après 1549 – Berchiwé-Sud – reprise par Henri et Jean dit De DIDON
Jean MOREL de La CLAIREAU
En 1563 – Berchiwé est rassemblée par Jean MOREL de La CLAIREAU descendant et héritier de Jehan MALAISE (cité à l’article C comme Creuset) il fusionne deux établissements, la Haute-forge et Berchiwé-Sud. Les propriétaires suivant seront Pierre de La CLAIREAU et Jean MOLLETTE.
Jean ROUELLE
Après 1563, Jean ROUELLE, propriétaire des usines de La CLAIREAU donnera naissance aux droits de la famille du même nom, c’est à dire porter le titre de La CLAIREAU. Propriétaire de la Haute-forge de Berchiwé, il laissera l’usine Nord s’éteindre de manière à ne souffrir d’aucune concurrence venant hausser le prix des bois de coupes et conserver une belle marge bénéficiaire. Il faut dire qu’il est averti des terres en tant que clerc-juré et greffier de la prévôté de Montmédy et de la prévôté de Saint-Mard conjointes.
Henry MERJAY
1572 – Henry MERJAY, ayant épousé en secondes noces Marguerite de DIDON, la fille de Jean de DIDON, rachètera la part de ses cohéritiers et deviendra seul propriétaire du fourneau et de la platinerie qu’il remettra en activité.
Henry MERJAY était haut-sergent, c’est à dire à la fois commissaire de police et inspecteur des forêts à Saint-Mard, il eut trois épouses qui ne lui donnèrent malheureusement aucun héritier.
C’est avec Jonette de VERNULS, qu’il fût comblé dans ces vœux, elle lui donna une enfant naturelle Béatrice de VERNULS. Sa fille Béatrice épousa Pierre de VERNEUIL et fût la mère de Nicolas VERNULAES, historien, professeur puis recteur à l’université de Louvain, célèbre entre autre par son Histoire d’Autriche (1640) et la grand-mère des fameux avocats RENARDY célébrités dans toutes les cours internationales jusqu’au milieu du XVIIème siècle.
Henry MERJAY décède le 3 octobre 1604 et sa succession est difficile, sa fille naturelle morte avant lui avait des enfants qui étaient les héritiers mais d’autres parents revendiquaient leur part dont les L’ALLEMAND de Saint-Mard, ceux de Jean de RYAVILLE et ceux d’ Henri Le COMTE. De procès en procès, une décision fût prise et ce fût son neveu Clément MERJAY (-1634), fils de son frère Jacques qui lui succéda momentanément à titre de représentant du consortium des cohéritiers.
Création personnelle avec Lucidchart.com
Le XVIIème siècle prospère voit une arrivée massive de maîtres de forges étrangers.
Le centre de production du fer vient de se déplacer, les maîtres de forges de la vallée de la Meuse dont les forges sont en déclin, n’hésitent pas à s’expatrier et pour certains comme Louis de GEER, jusqu’en Suède. Dans le Luxembourg, venus de Champagne lorraine et du Hainaut, ils reprennent les usines soit en les rachetant, soit à bail ou soit en création.
Jean de RYAVILLE
1605 – Berchiwé – Par un octroi du 20 juin 1605, Jean de RYAVILLE de Champagne redresse la Haute-forge qui tombait en ruine. Il est un excellent démarcheur et devient connu et recherché pour la vente de ses produits aux troupes. Cependant il a un travers, il fraude le sel sous le couvert de son métier de fournisseur. En période de guerres, sa réputation grandit, les administrations, les conseillers, les juges sont ses clients et obligés. Il se voit accorder une charge honorifique de receveur général des domaines à Arlon pendant 3 ans puis receveur général des aides. “Ce qui revient à dire que c’est avec un braconnier qu’on parvient à faire un parfait garde-chasse”. Il eu 9 enfants, tous alliés favorablement et tous ayant fait des carrières magnifiques et acquis des seigneuries.
Il fonda également aux portes de Luxembourg, l’usine de Dommeldange proche des arsenaux. Elle fournira des boulets de canons à la garnison et à l’artillerie en 1609. Jean de RYAVILLE meurt en 1654 sans qu’aucun de ses enfants, ayant d’autres fonctions importantes, ne s’intéressent aux usines.
Henri Le COMTE
1630 – Berchiwé et les autres forges – Henri Le COMTE (- 1676), est un exemple de réussite, il reprend et après lui son fils Henri, les 4 usines de forges de Berchiwé, celle de Breuvanne et de Houdemont, il créera Huombois et Rawez-Saint-Vincent et prendra à ferme Montauban-Buzenol, il créera ce qui s’appellera plus tard le fourneau MARCHANT à Sainte-Marie et la forge de Rabay (Virton). Son beau-frère est Henry MERJAY. Ses successeurs en 1680 seront JACQUESSE et MATHELIN.
Venus de Chimay (Hainaut), de très notables maîtres de forges déplaceront avec eux leurs ouvriers et leurs familles, tout en conservant les usines dans leur pays d’origine et surtout leurs débouchés vers Liège, les Pays-Bas et la France. Avec des techniques plus rationnelles ils réussirent à donner une nouvelle impulsion à la métallurgie luxembourgeoise.
1612 – Pierre du MOUSTIER suivi par sa Veuve Jeanne PETIT dont nous ferons connaissance plus tard.
1615 – Nicaise POSCHET reprit Septfontaines. Son fils Jean POSCHET en collaboration avec son père, reprit Grandcourt dès 1600, La Claireau de Ethe, la Neuveforge et les fourneaux de Rutelle en 1615. Son autre fils, Philippe POSCHET, pris Saint-Léger, le fourneau Dahéré à Châtillon et suivi du Châtelet à Habay la Neuve.
1693 – Le gendre de POSCHET, Thomas PIRET fils d’une lignée de maître de forges de La Roche en Ardennes reprendra la forge Roussel à Lacuisine et le fourneau Pierrard, ces fils continueront dans cette voie et créeront une quatrième génération dans cette dynastie de sidérurgistes luxembourgeois.
Source : création personnelle avec Lucidchart.com
1617 – Pierre PETIT, François de GOZÉE et Pierre COENS venus de Chimay restaurèrent les usines de Habay, Montauban-Buzenol, Berchiwé, Orval, la Soye et Chauveheid et en créeront de nouvelles à La Sauvage, Neupont, les Épioux, La Trapperie, Mellier, Grandvoir et Dommeldange.
Tout le XVIIème siècle vécût une impulsion métallurgique qui assura la prospérité jusqu’au milieu du XIXème siècle.
Source: l’ère du fer au Luxembourg de Marcel BOURGUIGNON – archives de l’État à Arlon.
Généalogie : De DIDON, MOREL, MALAISE, MOLETTE, ROUELLE, MERJAY, VERNULS, de VERNEUIL, RENARDY, RYAVILLE, Le COMTE, JACQUESSE, MATHELIN, du MOUSTIER, POSCHET, PIRET, de GOZÉE, COENS,
Prochain article la lettre E comme E..
En savoir plus sur A toutes branches - Généalogie
Abonnez-vous pour recevoir les derniers articles par e-mail.



Un commentaire